
3月3日,全国政协十三届二次会议在京开幕。在接下来的十几天的两会时间里,来自航空界的代表委员们将和全体代表委员一道,将带着党和国家的重托,带着全国人民的期待,带着神圣的责任和使命,参政议政,建言献策。
在2018年的两会上,全国政协委员、航空工业直升机总设计师吴希明就已经为中国直升机行业的未来呼吁:“中国直升机的发展要有长远的规划。”
直升机保有量不足影响经济社会发展
除了在军事领域,直升机在民用方面有着更大的应用空间 —— 吴希明

AC312型直升机
民用直升机具有机动灵活、自由起降的特点,能够在城市、海上、山区、森林、极地等多种环境执行不同任务,从航空培训、公务飞行、抢险救灾到空中婚礼、旅游探险甚至电视航拍,直升机都在引领着行业的新趋势。
2015年9月,云南昆明一家俱乐部推出直升机空中观光项目,AC311直升机重约一吨,在这里是观光旅游直升机,适合低空飞行,飞行高度大约在300米,在云南境内都可以进行飞行。只要天气好,从每天早上10时到下午6时,都可以体验乘坐观光直升机看滇池、看睡美人、看昆明城。

直8消防直升机
2018年2月16日中午,云南省安宁市青龙街道赵家庄村委会邑旧村突发山火,山火过火面积约8.6公顷,应急管理部森林消防局直升机支队飞行二大队接到火情通报后,立即出动两架由航空工业昌飞生产的直8消防直升机飞赴火场。

AC311
2018年9月,直升飞机体验活动成为江西省宜春市明月山月亮文化节活动的一大亮点。宜春明月山风景区上空飞行的直升机是由航空工业直升机所和航空工业昌飞联合研制的2吨级6座轻型民用直升机AC311,宜春明月山风景区将开通空中游览、包机飞行、空中婚礼及应急救援业务。
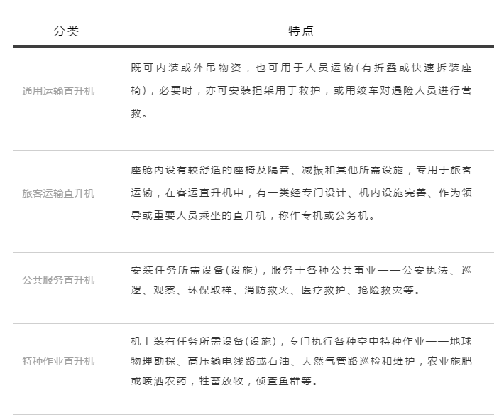
直升机已成为提高社会公共服务水平的重要保障。民用直升机按照市场应用领域可以细分为:通用、警用、海洋石油、公务、医疗服务、客运、VIP市场,其中通用市场是民用直升机市场的最大市场,其市场份额约为直升机整个市场的1/3左右;其次为警用直升机市场,其市场份额为1/5左右。

近年来我国民用直升机市场发展迅速,机队保有量快速增长,国产民用直升机相继取证走向市场,随着国家和地方政府扶持政策的逐步落地。中国民用直升机机队规模一直保持低速稳定增长,到2017年直升机保有量突破1000架,注册民用直升机数量为999架,但是与世界上其他发达国家相比仍然有着较大差距。

民用直升机的发展有助于经济发展
新时代中国直升机工业的新征程就是要承接国家战略,打造与中国国际地位相适应的产业能力,对标国际,推动产品、能力、产业化协同发展,构建功能完善、运行流畅的产业发展体系,实现民机发展“战略统一、研发统一、市场统一、客服统一”。民机产业发展方面,2吨级AC311、4吨级AC312、13吨级AC313民用直升机均取得中国民航型号合格证和生产许可证,并实现批量销售。目前,正在研制的7吨级AC352、3吨级AC322、1吨级超轻型民用直升机、重型直升机和其他无人直升机,都将陆续投入市场,填补产品谱系空白。

AC352
吴希明说,使用国产直升机对用户来讲是高效的。直升机具有完整的产业链,不仅有产品,还有使用、维护、保障培训等一套体系,这个体系是中国人自己建的,k8凯发国际可以建立比竞争对手强大得多的和完善高效的支持手段,用户用起来也更方便。这也就使得直升机有着很大的潜力为国家的经济发展做出贡献。
在我国独有的复杂自然环境和目前不均衡的经济发展现状下,直升机将比其他任何装备对我国国防建设和国民经济建设发挥更大的作用。特别是在相当长时间内,它将是帮助我国西部欠发达地区建设的高效手段。 ——吴希明
随着国家和地方政府扶持政策的逐步落地,中国民用直升机产业正迎来发展机遇。
编辑排版:冯 欢
编审:李美静
监制:王 兰
文章转载自:航空工业直升机所